在紧张刺激的战斗场景中,山河、湖泊、城关等多样地形为玩家提供了变化无穷的战术组合空间。再加上天气系统会对整个战局产生影响,使得游戏的战场玩法独具魅力。接下来,小编就为大家详细介绍《群雄时代》里锦帆军的兵种技能,希望这篇文章能对大家有所帮助!
《群雄时代》锦帆军兵种技能介绍:
【解锁方式】
锦帆军作为第四大营——“玄武大营”中的第二支特种兵,在后续更新完毕后,各位玩家可以通过“治所 - 兵营”的途径来解锁获取。
成功解锁之后,玩家能够在任意战役或者剧本里,通过武将详情页为任意武将装配“锦帆军”兵符。
【兵种特点】
统领将帅:甘宁
兵种流派:水战流派
隶属大营:玄武大营
锦帆军是一支行动速度出色、攻击力量强大的部队,同时它也是首支能够在水上自动正面迎敌的特种兵。当部队佩戴兵符后,原本只能在水战中使用的技能,在陆地上也能施展,并且可以对敌人造成更高的伤害。
作为东吴水师的强力底牌之一,在甘宁的带领下,锦帆军会变得更为强大。除了上述提到的加成效果之外,它还能无视敌军的协同防御,自动正面迎敌,同时大幅提升水战的暴击伤害,甚至还能让敌人阵形的全属性下降!作为一支实力强劲的中坚力量,相信锦帆军会在多个场合为各位主公展现出它的强大实力!
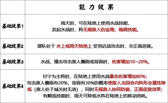
【能力效果】
“锦帆军”兵符拥有以下独特效果:
下面再来看看锦帆军的训练效果:

