有仙友羡慕鬼使傍身,有仙友想体验言出法随,但受困于天道限制无法轻易转换修炼方向...所以《一念逍遥》推出了转修功能,助大家实现“大道三千,各取其一”的修炼方式,拥有更自由、更有代入感的修仙感受!
无负担转修功能现已正式上线,借助此功能,无需重新修炼,即可体验其他修炼方向。那么究竟要如何逆转修为、重塑道基?一起来了解下~

【开放条件】
玩家最高修炼方向达到合体前期对应境界及以上,即可在切换修炼方向界面的右上角,解锁转修功能。

解锁后能自由体验转修,但需注意的是,在处于破界跃迁、挖矿等状态时,转修功能将无法使用。玩家可提前做好准备,避开重要活动、赛事节点,预留充足时间进行转修~

【转修介绍】
更新后,《一念逍遥》将免费送出转修道具“混元转修露”,玩家可前往游戏传书领取,如未使用,道具将在2025年3月15日8:00后失效。
消耗此道具或5000机缘,就能选择一个已修炼的方向,与其他任意方向进行修为转换。

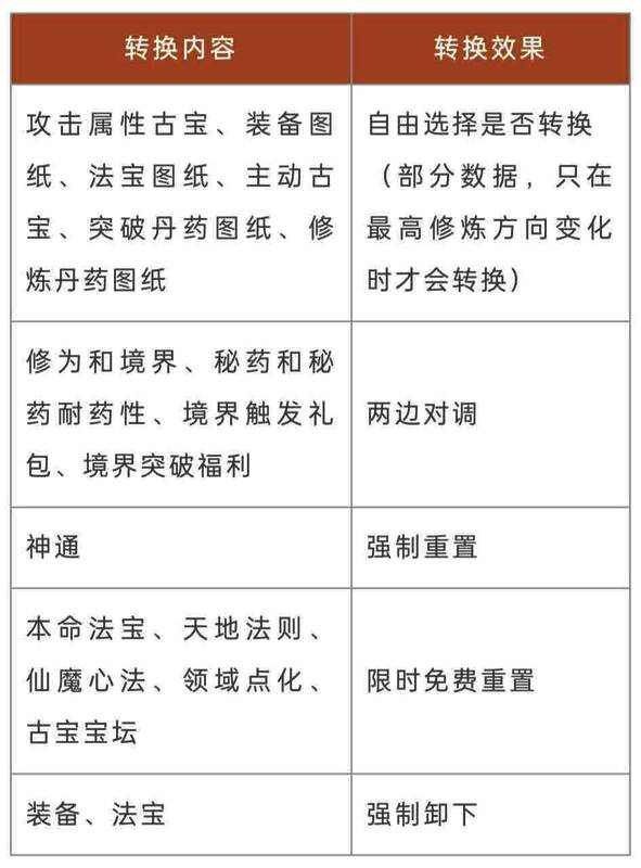
转修过程中,修为、境界将与另一方向互换,秘药进度也将一并转移。同时,玩家能自主决定是否转换主动古宝、丹药图纸等内容,但神通、装备法宝将会强制重置和卸下,具体转换效果可见下表~

神通重置后,会赠送1次免费的调整机会,能快速学习新神通~玩家可提前炼制转修方向的装备法宝,更快体验新修炼方向。
待成功转修,城镇福缘处将新增处理提示入口,玩家可在此处查阅各类信息、调整新神通。

若对新方向不太适应,也有“后悔药”可吃!转修7日内能免费撤销转修,回归原先修炼方向。但60日内仅可转修1次,冷却期间无法再次转修,玩家可以规划好修行路线,再决定是否转修。
【玩法答疑】
1、主修和辅修都可以选择转修吗?
只要满足转修条件,主修和辅修方向均可以转修。
2、转修有什么前提吗,没有修炼的可以当做转修方向吗?
符合转修境界、道具与冷却等条件,即可转修。玩家可以将已修炼方向,转换成未解锁的修炼方向,转换后原方向将变为未解锁状态。
3、后续转修还会免费吗?最多能转修几次?
《一念逍遥》后续也会考虑类似转修福利活动,同时转修没有最大次数限制,只要有机缘或道具,且不在冷却时间内就可以转。
4、转修后功法如何处理?鬼想转剑,但是鬼修功法是神通增伤多,而剑修需要的是法宝增伤,那如何调整?
功法涉及到如丹药服用、灵气增加等过程收益属性,因此不会重置。
5、辅修异系转换,例如主修法、辅修从体转鬼,这个情况下古宝注灵和升星会重置吗?
只要所选两个方向派系发生变化,修士都可自选是否重置攻击类属性古宝,辅修转换也一样。
6、转修7天内免费退回,假如撤回转修,那相关古宝会自动还原回之前的状态吗,还是需要再次重置?这7天的修炼进度会亏损吗?
●撤回转修即为选定的方向再次对调,所有处理方式和转修是一致的,因此古宝重置等可以再进行一次选择。因养成材料信息时刻在变化,所以撤回转修无法将原本的养成自动复原,还请玩家慎重选择。
●须注意,撤回转修不会再赠送转修机会,撤回后将进入60天不可转修的冷却期。
●撤回转修不是将数据恢复到过去的,而是用当下数据再次对调,所以不会导致修炼进度亏损。

---
仙途万法不一,多样修炼体验,希望转修功能上线,能帮大家找到适合自己的修炼之道,在修仙路上“换个活法”!
关于《一念逍遥》
轻松修仙,法力无边。《一念逍遥》是由吉比特自研,雷霆游戏发行的水墨国风放置修仙手游大作,获得梦入神机、月关等大神作家推荐,目前已正式公测上线。
《一念逍遥》用写意水墨风呈现出一个飘逸洒脱的仙侠世界,采用独创真实挂机技术,离线也能获得在线收益,玩家可轻松体验从无名小卒一步步成长为修仙宗师的过程,游戏还加入了宗门、跨服、PK等社交玩法,修仙之路,吾道不孤。

