《指间山海》「夹击输出流」核心机制:控制链保护下的持续AOE轰炸+复活续航。核心思路:利用涂山攸女的强力控制打乱敌方节奏,为后羿创造安全的输出环境。嬴政承担主要伤害,嫦娥提供治疗和关键的复活能力保障续航。龙女在后排伺机收割残局。整个阵容通过控制链和复活机制,力求将战斗拖入我方节奏,依靠后羿的持续AOE和龙女的收割能力取胜。
《指间山海》永冻控制队搭配攻略
《指间山海》夹击输出流搭配攻略
幻灵阵容:
后羿(主力输出)
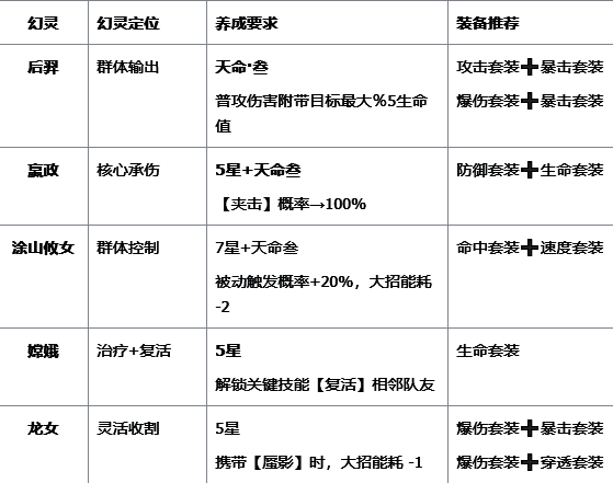
嬴政(承伤核心)
涂山攸女(魅惑增伤)
嫦娥(生存保障)
龙女(后排收割)
幻灵站位:
前排:嬴政(1号)+嫦娥(2号)+涂山攸女(3号)
后排:后羿(4号)+龙女(5号)
站位说明:嬴政1号位承担主要火力稳定夹击身后的后羿,嫦娥居中站位,发挥其【复活】技能 龙女夹击同排的后羿
养成核心机制
1.后羿 (输出核心):【天命叁】提升伤害稳定性。在控制链保护下提供持续单体爆发输出。
2.嬴政(坚实壁垒&夹击引擎):5星+天命叁,【夹击】概率→100%是阵容流畅运转的关键,能显著提升后羿和其他队友的输出机会。
3.涂山攸女(控场大师):7星+天命叁,被动触发概率+20%,大招能耗 -2,控制技更频繁、更稳定、启动更快,是打乱敌方的核心。
4.嫦娥【续航灵魂】:5星解锁复活技能是持久战和翻盘的关键!优先复活后羿稳定输出。治疗提供持续续航
5.龙女(后排):5星携带【【蜃影】】大招【九渊】能耗减1,作为单体输出幻灵,放后排优先收割残血。
实战操作要点:
控场优先: 确保涂山攸女稳定触发【魅惑】,打乱敌方节奏,破坏其集火链或阻止关键技能释放。
保护后羿: 嬴政承伤、分摊,嫦娥治疗/复活,+涂山攸女控制,全力保障后羿存活和输出环境。
持续施压: 后羿在安全环境下,利用其高频率、高倍率的AOE技能不断压低敌方全体血线,制造减员机会。
残局制胜: 依靠嫦娥的复活(尤其是复活后羿)在持久战或劣势中寻找翻盘点。

