在多乐中国象棋里要怎么注销账号呢?若你使用的是微信小程序版本,注销账户的话,需先在设置里找到【注销账户】选项,接着进入客服对话界面,点击客服发送过来的【点我注销账号】,进入下一页后,在同意相关协议处点击“好”,最后点击【申请注销】就完成啦!
《多乐中国象棋》注销账号方法流程
1、如下图所示,先点击【菜单】,然后从中选择【设置】。
2、进入设置界面之后,点击下方的【注销账户】。
3、如下图,点击【确认】。
4、点击【点我注销账号】。
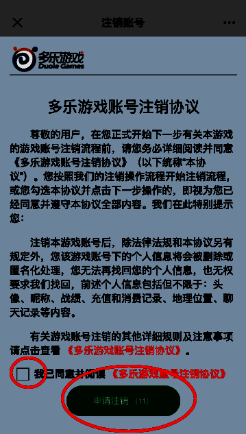
5、点击同意相关协议后,再点击【申请注销】。

